令和8年度後期入試について
2026/01/29
令和8年度後期入試(奨学生採用チャレンジ試験)について
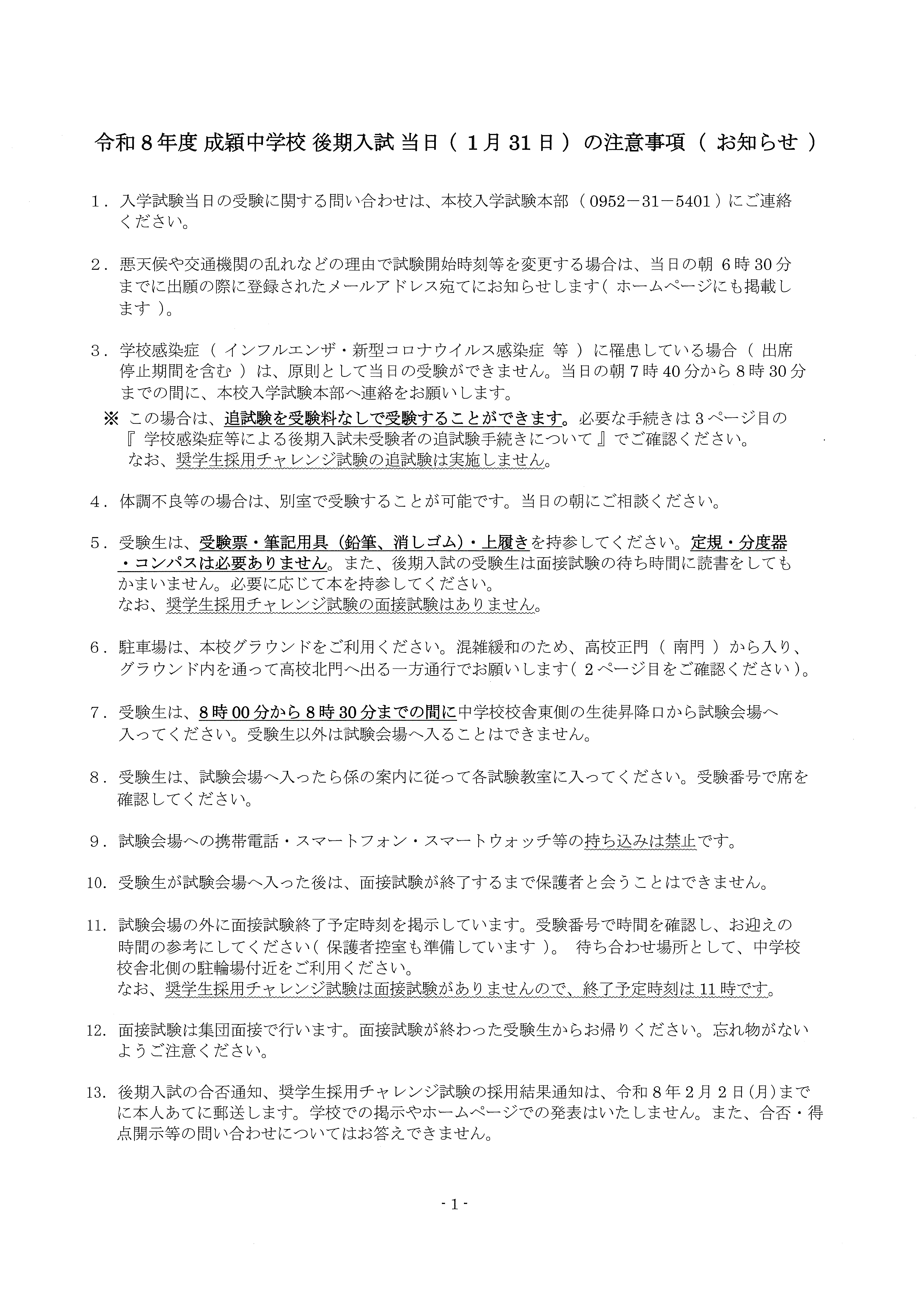
「令和8年度 成穎中学校 後期入試 当日の注意事項(お知らせ)」を掲載しています。「奨学生採用チャレンジ試験」も注意事項の内容は同様です。ご確認ください。
当日の注意事項

駐車場の流れ

なお、学校感染症等で当日受験できない方は、以下に掲載している「学校感染症等による後期入試未受験者の追試験手続きについて」と「令和8年度成穎中学校追試験申込書」をご確認の上、手続きを行ってください。(掲載のpdfファイルは、ダウンロードや印刷ができます。)
※ 「奨学生採用チャレンジ試験」は追試験を実施しませんのでご承知おきください。
追試験手続きについて










